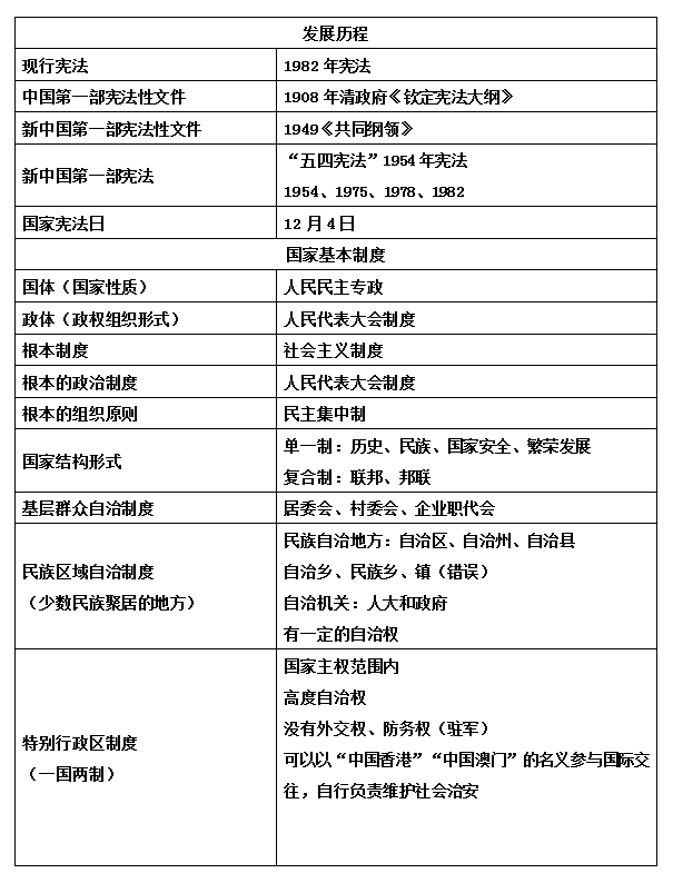
宪法是法的组成部分,它集中反映各种政治力量的实际对比关系,确认革命胜利成果和现实的民主政治,规定国家的根本任务和根本制度,即社会制度、国家制度的原则和国家政权的组织以及公民的基本权利义务等内容。宪法是根本法,具有最高的法律效力。在各类公职类考试中,宪法是高频考点,其中国家基本制度是宪法中的重要考点,本文将就宪法常识及国家基本制度予以梳理,希望考生能够把握重点。


【真题】下列关于人民代表大会制度的说法错误的是( )
A.人民代表大会制度是我国的基本政权组织形式
B.国家的一切权力由人民代表行使
C.人民代表大会常务委员会向本级人民代表大会负责,人民大表大会对人民负责
D.全国人民代表大会每届任期5年
【解析】答案:B。我国政体又称为政权组织形式,是人民代表大会制度,人民代表大会常务委员会对本级人大负责,人大对人民负责,全国人大及地方各级人大每届任期5年。国家的一切权力属于人民,人民行使权力的机关为全国人大及地方各级人大,而非人大代表。故本题为B。
地址:合肥市蜀山区梅山路153号国旅大厦6楼(安农大南门)
联系电话:0551-62827270 / 62833186
博学公务员网 版权所有 备案号:皖ICP备16021577号-1 经营许可证号:9134 0100 6910 69516R;  工信部备案管理系统
Copyright©2006-2023 www.ahbxgwy.com Inc. All Rights Reserved